REport - stakeholder & developer portal for renewable energy projects
In the RISD ID studio "Climate Crisis & Design", I proposed a design solution to increase communication, collaboration, acceptance between project stakeholders (developers and residents) of renewable energy installations, ultimately raising the rate of successful project completions.
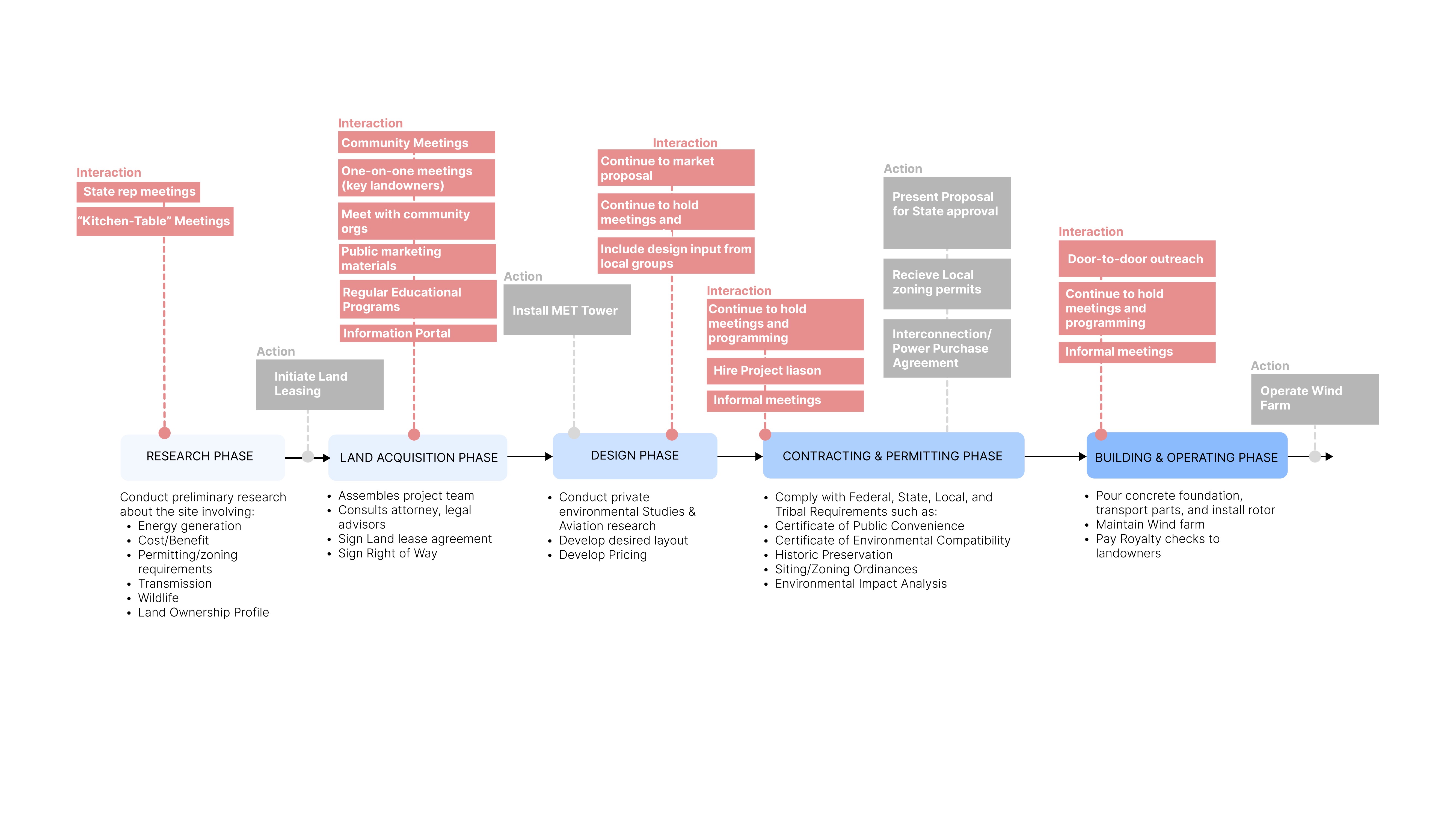
I researched from the residents', landowners', and contractors' perspectives through a survey of academic studies, public opinion, profiling of key players, and defining the current state by examining existing protocols along with case studies like the Block Island Wind Farm. I employed the ideation methodologies of mind-mapping and general brainstorming, sorting my ideas into quantifiable categories, and comparing them to the current market. Finally, I prototyped my design in Figma and tested my ideas in a class presentation and critique.
I researched from the residents', landowners', and contractors' perspectives through a survey of academic studies, public opinion, profiling of key players, and defining the current state by examining existing protocols along with case studies like the Block Island Wind Farm. I employed the ideation methodologies of mind-mapping and general brainstorming, sorting my ideas into quantifiable categories, and comparing them to the current market. Finally, I prototyped my design in Figma and tested my ideas in a class presentation and critique.












































